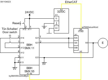
i700 with Basic Safety - STO - Safely-limited speed with BBH SMX 11 - performance level e

safety_sto_sls_smx11_pl_e_v2.jpg
Function:

When the safety function is requested, the motor is braked to safely-limited speed. In the event of an error, the motion function will be deactivated and STO will be activated.
The SLS functionality has been implemented in the 'SLS_Control' function block to be created.

Safety information / disclaimer:

The safety application and parameterisation notes are examples of possible subfunctions in machines.

The T10D value according to DIN EN ISO 13849-1, Annex C.4.2 is only indicated if a B10D value is available and the operating time is less than 20 years.
 
Commissioning is prohibited until the machine has been checked in accordance with the regulations set out in the relevant EU directives / national laws.
 
The safety instructions contained in the technical documentation must be observed.
 
Using the examples does not exempt the user from careful project planning. For possible damages and consequential damages Lenze assumes no liability to the extent permitted by law.
 
Copyright 2019 Lenze Automation GmbH

URL for linking this AKB article: https://www.lenze.com/en-de/go/akb/201301876/1/
Contact form