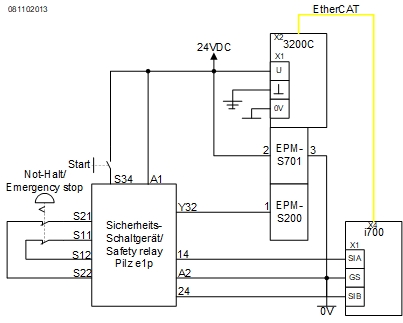
i700 with BS - STO - Safe torque off with electronic safety relay - Performance Level e
Function:
When the emergency-stop button is actuated, the motor is stopped according to stop category 0 of EN 60204-1. (Safe torque off according to DIN EN 61800-5-2:2017-11 chapter 4.2.3.2)
If the STO function is activated when the inverter is enabled, an error message is generated. Therefore, if the STO function is actually required, the movement function must be deactivated (e.g. xHalt = TRUE) and the inverter disabled (xRegulatorOn = FALSE) during the switch-off time of the STO component. For this to work, the cycle time of the controller and the EtherCAT is relevant.
Faults have been excluded for protected cables (according to DIN EN ISO 13849-2:2013-02 and IEC 61800-5-2:2008-04). This applies to cables which are protected by a cable duct and installed inside the control cabinet.
Safety information / disclaimer:
The safety application and parameterisation notes are examples of pos-sible subfunctions in machines.
The T10D value according to DIN EN ISO 13849-1, Annex C.4.2 is only in-dicated if a B10D value is available and the operating time is less than 20 years.
Commissioning is prohibited until the machine has been checked in ac-cordance with the regulations set out in the relevant EU directives / na-tional laws.
The safety instructions contained in the technical documentation must be observed.
Using the examples does not exempt the user from careful project planning. For possible damages and consequential damages Lenze as-sumes no liability to the extent permitted by law.