Positioning control when quickstop (QSP)

Question:
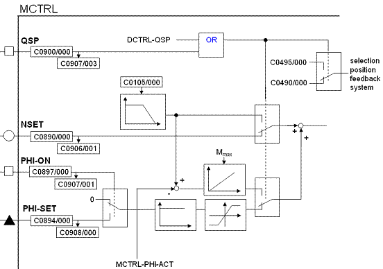
What is the angle control's reaction on a quickstop (QSP)?

Answer:
By means of the quickstop function the drive can be stopped  in a settable time independent from the setpoint selection (code C0105/000). The angle controller (position controller) is activated. If the rotor position is moved in spite of quickstop the drive will create a torque against this movement, when
  • code C0254 is ≠ 0
  • the input MCTRL-PHI-LIM is triggered with a value > 0 %.

When the torque generated by the drive reaches its maximum value Mmax, the following error for the positioning control is reset. The following error resulting from another movement of the rotor is not continued to be calculated and corrected. Consequently, the rotor can be moved, when the torque is maximum (Mmax) in spite of set quickstop and does not take its original position anymore.

Further information can be found in article QSP function, automatic activation of the position control for a drift-free standstill (Dok-ID 200508095).

URL for linking this AKB article: https://www.lenze.com/en-de/go/akb/200604566/1/
Contact form