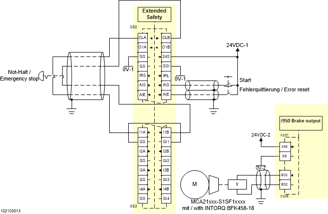
i950 with Extended Safety - Safe stop 1 and safe brake - Performance Level e-c

Function:
When the emergency-stop button is actuated, the motor is stopped according to stop category 1 of EN 60204-1. The deceleration ramp is monitored. (Safe stop 1 according to DIN EN 61800-5-2:2017-11 chapter 4.2.3.3 function b)

When the emergency-stop button is actuated, the safe brake control is activated. As a result, the safe motor brake is applied after a delay time. (Safe brake control according to DIN EN 61800-5-2: 2017-11 chapter 4.2.5)

When the emergency-stop button is reset, the safe brake control is deactivated. However, the brake remains applied by the application.

This application example can be used for all technology applications in which the motion control can be influenced by the built-in limiter.

Faults have been excluded for protected cables (according to DIN EN ISO 13849-2:2013-02). This applies to cables which are protected by a cable duct and installed inside the control cabinet.

Safety_i950ES_SS1_Sichere_Bremse_einkanalig_V1.jpg

Safety information / disclaimer

The safety application and parameterisation notes are examples of possible subfunctions in machines.

The T10D value according to DIN EN ISO 13849-1, Annex C.4.2 is only indicated if a B10D value is available and the operating time is less than 20 years.

Commissioning is prohibited until the machine has been checked in accordance with the regulations set out in the relevant EU directives / national laws.

The safety instructions contained in the technical documentation must be observed.

Using the examples does not exempt the user from careful project planning. For possible damages and consequential damages Lenze assumes no liability to the extent permitted by law.

 

Copyright 2020 Lenze Automation GmbH



URL for linking this AKB article: https://www.lenze.com/en-de/go/akb/201900292/1/
Formulario de contacto