When an emergency stop is requested, the motor is switched off according to stop category 0 of EN 60204-1.
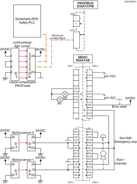
In the example, a light curtain (Leuze compactplus) safeguards a dangerous area into which pallets are transported on a conveyor belt. With the muting function, the light curtain can be bridged for a limited period of time to transport the pallets through the protective field.
For muting, the safety sensors and the safety logic must be able to distinguish between allowed objects (e.g. pallets) and objects that are not allowed (e.g. persons).
If both muting sensors are interrupted within the discrepancy time monitoring time, muting will be activated for a limited period of time. This is indicated by the two indicator lights at SD-Out1. All time monitoring functions are implemented in the safety PLC.
The beam intersection point of the two muting sensors must be in the dangerous area (i.e. in the direction of movement behind the light curtain).
If necessary, an override of the light curtain and/or the muting sensors is implemented in the function block in the safety PLC.
Safety information / disclaimer:
The safety application and parameterisation notes are examples of possible subfunctions in machines.
The T10D value according to DIN EN ISO 13849-1, Annex C.4.2 is only indicated if a B10D value is available and the operating time is less than 20 years.
Commissioning is prohibited until the machine has been checked in accordance with the regulations set out in the relevant EU directives / national laws.
The safety instructions contained in the technical documentation must be observed.
Using the examples does not exempt the user from careful project planning. For possible damages and consequential damages Lenze assumes no liability to the extent permitted by law.
Copyright 2019 Lenze Automation GmbH